�̶�������������������ף�
RESOURCES
示例图片
Single cell CITE-seq data of 27 primary AML specimens with predominant primitive (Prim), predominant monocytic (Mono), and mixed monocytic and primitive (MMP) immunophenotypes.
Summary: Acute Myeloid Leukemia (AML) is a heterogeneous disease on both inter- and intra-patient levels. In many patients, relapse is driven by a relatively small pool of Leukemia Stem Cells (LSCs) that are able to resist therapeutic perturbation and drive proliferation of the malignant AML blast pool. Due to the low frequency of LSCs and high degree of heterogeneity between and within patients, inspecting these specimens at the single cell level is critical to identifying the true relapse driving cells and tailoring therapies towards these cells.
Original paper: Pei S, Shelton IT, Gillen AE, Stevens BM et al. A Novel Type of Monocytic Leukemia Stem Cell Revealed by the Clinical Use of Venetoclax-Based Therapy. Cancer Discov 2023 Sep 6;13(9):2032-2049. PMID: 37358260
示例图片
CITE-seq of paired diagnosis and relapse specimens from AML patients treated with venetoclax plus azacitidine
Summary: To understand relapse mechanisms related to AML patients treated with venetoclax plus azacitidine therapy, we performed CITE-seq on paired diagnosis and relapse specimens from an AML patient treated with the therapy.
Original paper: Pei S, Pollyea DA, Gustafson A, Stevens BM et al. Monocytic Subclones Confer Resistance to Venetoclax-Based Therapy in Patients with Acute Myeloid Leukemia. Cancer Discov 2020 Apr;10(4):536-551. PMID: 31974170
示例图片
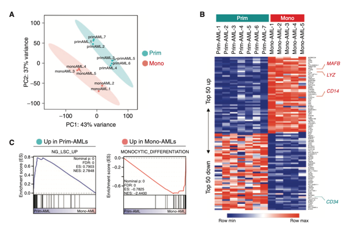
Transcriptome of ROS-low LSCs isolated from phenotypically primitive and monocytic primary acute myeloid leukemia (AML) cells
Summary: To identify biological differences between primitive and monocytic primary AML, we sorted ROS-low enriched LSC subfractions from phenotypically monocytic (CD45-bright/SSC-high/CD117-/CD11b+/CD68+/CD64+) and primitive AML (CD45-medium/SSC-low/CD117+/CD11b-/CD68-/CD64-) specimens and performed RNA-seq analysis.
Original paper: Pei S, Pollyea DA, Gustafson A, Stevens BM et al. Monocytic Subclones Confer Resistance to Venetoclax-Based Therapy in Patients with Acute Myeloid Leukemia. Cancer Discov 2020 Apr;10(4):536-551. PMID: 31974170

Zhejiang University Website English 中文  |  Liangzhu Laboratory Website English 中文  |  Pei Lab Official Website English 中文  | 

Copyright © By Shanshan Pei Lab @ Zhejiang University and Liangzhu Labratory